Today we’d like to introduce you to Matthew.
Hi Matthew, thanks for sharing your story with us. To start, maybe you can tell our readers some of your backstory.
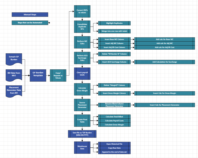
I’ve always been drawn to solving problems and making things run more efficiently. My career started in operations management, where I had the opportunity to lead large teams and improve processes at scale in both the private sector and state government. Over the years, I specialized in workflow analysis, process improvement, and automation—especially leveraging tools like Excel, macros, and analytics to create real, measurable impact.
After years of helping large organizations cut costs, increase efficiency, and scale smarter, I realized that small and mid-sized businesses often face the same challenges but don’t always have access to the same resources. That insight is what led me to launch Kinlytix Consulting. My goal is simple: to bring big-business process improvement and data-driven decision-making to organizations of any size.
Today, I work with clients to streamline operations, automate repetitive tasks, and turn data into strategy—helping them save time, reduce costs, and focus on what they do best. It’s been incredibly rewarding to see how the right process or tool can transform a business.
We all face challenges, but looking back would you describe it as a relatively smooth road?
It definitely hasn’t been a smooth road—and truthfully, we’re still at the very beginning of the journey. Kinlytix Consulting officially launched just five months ago. Being such a young business, some of the challenges are exactly what you’d expect: building awareness, establishing credibility, and balancing the time it takes to market, network, and deliver quality results all at once.
But even in these first few months, I’ve seen tremendous validation of the vision behind Kinlytix. Every new client conversation, every small win, and every challenge forces me to refine how I communicate the value of process improvement and automation for businesses of any size. While we’re still young, I see that as an advantage—it means we’re flexible, hungry to grow, and building the foundation the right way from day one.
Appreciate you sharing that. What else should we know about what you do?
At Kinlytix Consulting, I specialize in helping businesses work smarter by improving their processes, streamlining workflows, and automating manual tasks. Much of my work focuses on advanced Excel programming, workflow analysis, and operational planning—giving clients tools that save time, reduce costs, and create clarity across their business.
What sets Kinlytix apart is the experience behind it. Before launching my firm, I spent over a decade leading large-scale operations, process improvement, and data-driven transformation efforts for both private companies and state government. I’ve managed multimillion-dollar budgets, overseen global teams, and built automation tools that saved millions of dollars while improving performance. Now, I get to bring that same level of expertise to small and mid-sized businesses that normally wouldn’t have access to these solutions.
What I’m most proud of is seeing the impact first-hand—when a client realizes they just saved hours of manual work each week, or finally have a clear, automated way to see their business performance. Those moments reinforce why I started Kinlytix: to take the guesswork out of operations and give business owners back the time and clarity they need to grow.
How do you think about happiness?
What makes me happiest is finding balance between work and life—especially when I’m outdoors or spending time with my family. I love boating and being on the water, spending time with friends, watching the Gamecocks, woodworking in my garage, and enjoying the simple satisfaction of building something with my hands. Those activities give me the space to think creatively without even trying.
Parenting is another big source of happiness. Watching my daughter grow and experience the world reminds me why I work so hard—it’s not just about business results; it’s about creating a life that gives us time together.
At the end of the day, what makes me happiest is progress—whether that’s helping a client unlock new efficiency, finishing a woodworking project, or just seeing my daughter hit a milestone. That sense of moving forward is what keeps me going.
Contact Info:
- Website: http://www.kinlytixconsulting.com
 - LinkedIn: https://linkedin.com/company/kinlytixconsulting
 





